推薦產品
我國空氣源熱泵及電鍋爐等電能替代發展現狀分析與建議
一、引言
隨著經濟發展和人口增加,我國能源短缺、氣候變化、環境污染等問題日益突出,建設低碳城市的壓力也日趨增大。研究表明,電能的經濟效率是石油的3.2倍、煤炭的17.27倍,即1噸標準煤當量電力創造的經濟價值與3.2噸標準煤當量的石油、17.3噸標準煤當量的煤炭創造的經濟價值相同。電能相對于煤炭、石油、天然氣等能源具有更加便捷、安全和清潔的優勢。實施電能替代戰略對于我國優化能源布局、保障能源安全、促進節能減排、保護生態環境、提高人民生活質量具有重要意義。
黨中央、國務院高度重視電能替代工作,2016年5月,國家八部委出臺了推進電能替代的指導意見,將電能替代上升為國家戰略。相關部委先后出臺了支持北方地區冬季清潔取暖試點、推進京津冀及周邊地區大氣污染防治等支持政策,將電能替代作為國家“十三五”電力發展規劃和現代綜合交通運輸體系發展規劃的重要內容,為電能替代發展營造了良好的政策環境。
電能替代是終端用能再電氣化的重要手段,對于促進大氣污染防治、推動能源革命意義重大。本文在總結我國電能替代發展的政策環境和發展現狀的基礎上,對電能替代發展潛力作了重點分析,提出了我國進一步發展電能替代的建議,以供參考。
二、我國電能替代發展的政策環境
國家層面
一)
2016年5月,國家發展改革委等八部門聯合印發的《關于推進電能替代的指導意見》首次將電能替代上升為國家落實能源戰略、治理大氣污染的重要舉措,提出2020年前,實現能源終端消費環節電能替代散燒煤、燃油消費總量約1.3億噸標準煤,帶動電能占終端能源消費比重提高約1.5%,促進電能占終端能源消費比重達到約27%,形成節能環保、便捷高效、技術可行、廣泛應用的新型電力消費市場。2016年11月,國家發展改革委、國家能源局印發的《電力“十三五”規劃》再次提出電能替代重點,規劃中提出的電能替代目標為4500億千瓦時。
2017年9月,住房和城鄉建設部、國家發展改革委、財政部、國家能源局四部委又聯合印發了《關于推進北方采暖地區城鎮清潔供暖的指導意見》,核心宗旨就是在京津冀和周邊地區“2+26”個城市推進“煤改氣”“煤改電”以及可再生能源供暖工作,加快推進“禁煤區”建設,提高清潔供暖水平。


地方層面
二)
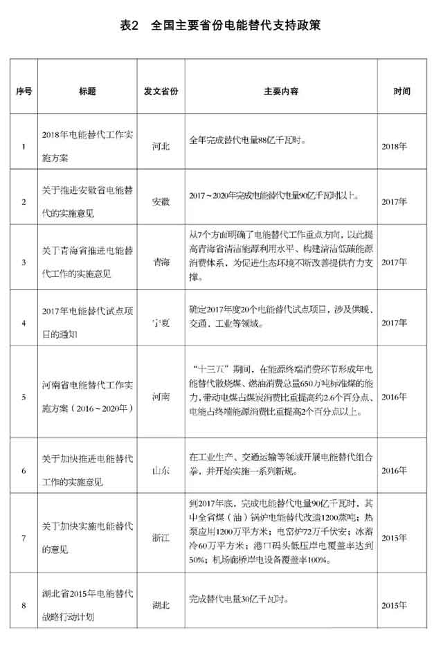
國家層面出臺的相關政策落地后,地方政府結合當地實際出臺了一系列促進電能替代技術推廣應用的政策措施,例如北京市出臺“煤改電”配套電網、電價、設備補貼政策;江西省對電能替代項目給予新增電費支出40%的運行成本獎勵,以及不超過投資額30%的建設成本獎勵;上海市政府發布《關于進一步加大力度推進燃煤(重油)鍋爐和窯爐清潔能源替代工作的實施意見》;吉林省物價局出臺《關于電采暖用電價格有關問題的通知》;云南省政府印發《城鄉居民生活用能實施電能替代用電價格方案》等。各地政府從補貼、電價支持角度推動電能替代產品的推廣。

三、我國電能替代的發展現狀
電能替代的主要形式
一)
電能替代是在終端能源消費環節,使用電能替代散燒煤、燃油的能源消費方式,通過大規模集中轉化來提高燃料使用效率、減少污染物排放,進而達到改良終端能源結構,促進環保的效果。電能替代包括以電代煤、以電代油、農業生產電氣化等多種方式,替代產品涵蓋空氣源熱泵、蓄能、電鍋爐、電熔爐、電采暖、農業電排灌、岸電工程、電動汽車、軌道交通等技術領域。
1.以電代煤
主要是將工業鍋爐、工業煤窯爐、居民取暖和廚炊等設施從用煤改為用電,減少直燃煤和污染排放總量。其重點領域及主要替代方式有:
(1)家庭及餐飲業電氣化
家庭電氣化是指在居家生活中普遍使用電能,推廣普及家電設備,使電能轉換成光能、熱能和動能,讓電在居民全面小康道路上發揮更大、更積極的作用,以促進社會節能減排。餐飲行業電氣化可參照家庭電氣化的做法,大力使用電飯煲、電磁爐、微波爐等家用電器,最終實現“去煤化”。
(2)電采暖
電采暖就是用電來實現采暖,是一種將電能轉化成熱能,直接放熱或通過熱媒介質在采暖管道中循環來達到供暖需求的采暖方式。
(3)電鍋爐
目前我國燃煤鍋爐用煤在散燒煤中占的比重很大,成為主要的大氣污染源。電能替代推進中,要把工業鍋爐、工業煤窯爐的用煤改為用電,大力普及電鍋爐技術,減少直燃煤。電鍋爐和傳統鍋爐相比,節約了成本和占地、節省了人工費用,還實現了零污染、零排放。同時電鍋爐具有穩定性高、便于操作的特點,生產中有利于提高產品的質量和科技含量。
2.以電代油
主要是大力發展電動汽車、電氣化軌道交通等,減少石油消耗。其重點領域及主要替代方式有:
(1)軌道交通領域
大力推廣電動汽車。目前我國汽車產業正處于快速發展階段,無論是汽車保有量還是人均擁有量,增長速度都異常驚人。大力推廣電力汽車,不僅能大幅度減少汽車尾氣排放,為減少環境污染做出貢獻,而且能有效降低我國對石油的依賴度,提升我國的能源安全系數。
(2)農業灌溉領域
農業灌溉中的“油改電”,就是利用電泵取代油泵進行抽水灌溉。從大力發展綠色環保生態農業的角度來講,電泵取代油泵有利于節約資源、保護環境,從提高農民收益、增加農民收入的角度來講,電泵取代油泵有利于降低農業生產成本,實施后,農民獲益將很大。
(3)航海航空領域
大力推廣船舶、航空等岸電項目。岸電電源,即岸用變頻電源,它是專門針對船上、岸邊碼頭等高溫、高濕、高腐蝕性、大負荷沖擊等惡劣使用環境而特別設計制造的大功率變頻電源設備。岸電電源能使船舶在泊位關閉柴油發動機,接入碼頭陸側的電網,從而減少廢氣排放、節省燃油資金、降低噪音污染。
3.其他替代方式
除了上述兩種主要方式以外,電能替代還包括“以電代氣”“電能輸送”等實施方式。“以電代氣”主要是用以調整終端能源消費結構,提高電能占終端能源消費比重,從燃燒氣體能源的特點、使用的主體和領域看,“以電代氣”的優點主要體現為經濟高效、安全可靠、便捷清潔,緩解燃燒氣體能源的供應壓力等。“電能輸送”指的是我國的西部、北部的風能、光能等清潔能源可以向全國各地進行輸送,實現向清潔能源為主,化石能源為輔的根本性轉移,在終端實施電能替代,解決東中部能源消費瓶頸問題。
主要企業電能替代開展情況
二)
1.國家電網公司
2013年,國家電網公司印發電能替代實施方案,在公司經營區域全面啟動電能替代工作。方案要求公司所屬各單位充分發揮電能便捷、安全、清潔、高效等優勢,面向終端能源消費市場,積極倡導“以電代煤、以電代油、電從遠方來”的能源消費新模式,不斷提高電能占終端能源消費比重,推進社會節能減排,破解城市霧霾難題。
2014年,國網公司系統大力推進“以電代煤、以電代油,電從遠方來,來的是清潔電”戰略,累計實施電能替代項目1.3萬余個、替代電量503億千瓦時,為促進節能減排做出了貢獻。
2015年,在經濟發展的新常態下,國網公司明確電能替代工作的思路與目標,提出確保全年完成650億、力爭實現750億千瓦時替代電量,爭取有力支持政策,強化內部協同,深化技術標準研究,加大宣傳力度等工作目標。
2016年,國網公司在居民采暖、生產制造、交通運輸、電力供應與消費以及家庭電氣化五大領域累計推廣實施電能替代項目4.1萬個,替代電量達1030億千瓦時,首次突破1000億千瓦時大關。
2017年,國網公司制訂發布“十三五”電能替代規劃,明確5800億千瓦時替代電量目標,實現電能替代總體布局。2017年,國家電網累計推廣實施電能替代項目近10萬個,完成替代電量1150億千瓦時,超額完成年初確定的計劃目標,相當于在能源消費終端減少散燒煤6440萬噸,減排二氧化碳1.1億噸、二氧化硫和氮氧化物520萬噸,為促進大氣污染治理,推進能源生產和消費革命,構建清潔低碳、安全高效的能源體系作出積極貢獻。
2017年,國網公司印發“十三五”電能替代規劃,提出六項重點措施,在清潔取暖、工(農)業生產制造等五個領域全面推進電能替代,力爭到2020年完成替代電量5800億千瓦時,其中以電代煤完成4400億千瓦時,拓展清潔能源消納空間230億千瓦時。同時,大力實施電能替代十項示范工程。重點配合各級政府在京津冀及周邊地區的“2+26”城市推廣居民“煤改電”,在東北、西北利用富余風電、光伏發電實施清潔取暖、燃煤自備電廠清潔替代等項目,在沿海、京杭大運河、沿長江主航道實施“兩縱一橫”港口岸電工程。此外,組織電能替代客戶與發電企業開展打捆交易,利用市場機制降低電能替代項目用能成本。通過創新開展電能替代“打包”交易,全年完成交易電量310億千瓦時,其中完成燃煤自備電廠清潔替代124億千瓦時。
2018年1月23日,國網公司2018年工作會議明確提出,積極推進北方地區清潔取暖五年行動計劃,做好北方冬季電能清潔供暖服務,推廣蓄熱儲能保障電采暖技術應用,落實“煤改電”停電不停暖保障措施,2018年實現電能替代1300億千瓦時。

圖1 2014~2017年國網完成電能替代電量及項目總量
2.南方電網公司
2010年底,南方電網公司成立綜合能源公司,與商用電磁廚房設備供應商美的公司簽署合作協議,共同拓展電磁廚房改造市場。2012年4~7月,南網綜合能源公司與廣東陽江一家監獄廚房開展合作,以合同能源管理模式對其進行電磁廚房改造。據統計,該監獄廚房年節約能源消費支出可達162萬元,節約費用比例達55%。這是南網綜合能源公司早期成功的電能替代案例之一。
2011年,南網能源公司在廣東佛山南海一家制衣廠推進電磁廚房,成為該公司有統計以來的首個電能替代項目。隨后,南網能源公司電能替代項目逐步實施。
2016年,南方電網印發《電能替代工作指導意見》,明確提出要結合南方五省區各自特點,因地制宜推廣重點在電鍋爐、空氣源熱泵、岸電、電磁廚房等9類電能替代技術,力爭到“十三五”末電能占終端能源消費比重較“十二五”提高2~3個百分點。2016年,南方電網需求側實現電能替代電量超45億千瓦時。
2017年,在南方電網供電區域內,累計開展農產品加工電能替代項目1837個,替代電量944萬千瓦時;農業電排灌項目1039個,替代電量6350萬千瓦時,共替代標準煤26258噸,減少二氧化碳排放72720噸,減少二氧化硫排放2187噸。
此外,南網省級公司在推進電能替代的過程中,也取得了積極的成效。
●廣西電網
南網廣西南寧供電局積極推進電能替代重點項目實施,因地制宜地加大港口岸電、電動汽車、電磁廚具、電蓄冷空調等電能替代改革,制訂了電能替代行動計劃及具體推廣措施,建立管理及跟蹤服務體系,開展市場潛力研究,普及技術應用等。據統計,截至2017年5月底,南寧供電局已推動完成多個電能替代項目,并大力推廣家庭電氣化,預計年替代電量約1.5億千瓦時,促使電能占終端能源消費比重不斷提升。
●貴州電網
在實施電能替代項目中,南網貴州公司積極致力于推進國家發展戰略,努力轉變能源發展方式,組織各地市供電局和縣級供電企業全面開展分地域、分領域、分技術的電能替代潛力調查,編制出臺了“十三五”電能替代規劃,建立了電能替代項目庫,將電能替代納入省內經濟社會發展、城鎮化建設等規劃。并按照“成熟領域全覆蓋、新興領域大力推、創新領域抓試點”的工作思路,鞏固傳統業務,拓展新興業務,為2017~2020年開展電能替代工作提供了指導依據。2017年,南方電網貴州公司電能替代電量目標值為8億千瓦時,據統計,2017年已推動實施電能替代項目265個,實際完成替代電量8.13億千瓦時。
●廣東電網
2016年,廣東電網公司全面啟動電能替代推廣,截至2016年6月底,廣東電網已完成電能替代項目37個,預計年減排二氧化碳約3.2萬噸。2016年7月,南網首個港口岸電項目在廣東中山投產,中山港口碼頭動力將實現“以電代油”,港口停靠船只將關閉自備輔助發電機,轉而使用陸地電源向主要船載系統供電,預計項目每年增加供電量236萬千瓦時,每年減排二氧化碳474噸。
全國各地電能替代開展情況
三)
1.主要地區發展成果
2016年以來,電能替代的推進迎來了加速期,各地電能替代實施方案紛紛出爐,替代項目快速增長,涉及領域范圍不斷拓展。各地的諸多實踐中,北方地區冬季清潔能源取暖,農村電磁灶代替土灶薪柴、清潔高效的電鍋爐代替黑煙滾滾的燃煤鍋爐、港口船舶岸電取代高污染的船上燃油引擎、農業電排灌、電力供應中的電儲能調峰等也都成為電能替代發揮作用的新“舞臺”。
2017年,浙江完成電能替代項目3328個,實現替代電量81.6億千瓦時,相當于減少使用標準煤330萬噸,減排二氧化碳814萬噸。此外,江蘇、陜西、湖北、湖南、山西、四川等地的電能替代發展迅猛,替代電量不斷攀升。

2.典型案例
(1)北京“煤改電”工程實現中心城區“無煤化”
2017年,北京市有2237個村97.4萬戶實現了“無煤化”,其中,順義區完成16個鎮258個村9.1萬余戶村民的“煤改電”工程,空氣源熱泵取暖占取暖方式的96.93%。2018年3月18日,北京最后一座燃煤電廠停機備用,北京實現了電廠無煤化,并成為全國首個清潔能源發電城市。據了解,2017~2018年采暖季,北京地區“煤改電”用戶達到百萬戶,在電費上,“煤改電”用戶可享受到0.2元/度的政府補貼。北京“煤改電”舉措可使采暖季減少散煤燃燒386.2萬噸,相當于1000余列60節的火車滿載量。可實現減排二氧化碳1004.12萬噸、二氧化硫9.27萬噸、氮氧化合物2.7萬噸。
(2)廣東珠海高壓“港口岸電”項目
2016年12月22日,南方電網首個高壓“港口岸電”項目在珠海高欄港神華粵電珠海港煤炭碼頭正式建成投用。自此,停靠在該碼頭的船舶將可利用清潔、環保的“岸電”替代船舶輔機燃油供電。項目建成后,預計年用電量超過360萬千瓦時,替代燃油消耗1778噸,節約船舶能源成本約100萬元,減少5620噸二氧化碳排放和38噸污染物排放(包括一氧化碳、氮氧化物、PM污染物等)。此外,在噪音抑制方面,可消除自備發電機組運行產生的噪聲污染,為船員和港區居民提供更加舒適的生活和工作環境。這是南方電網投資建設的首個高壓港口岸電項目,是全國最大規模的散貨煤炭港口岸電項目,也是國內接駁率最高、可常態化運行的岸電示范項目。
(3)河南電能替代“打包交易”
河南省地處北方,由于能源結構單一,全省能源消費以煤為主,散煤燃燒排放是造成重污染天氣的重要原因之一。特別是冬季采暖期,散煤的使用量遠超其他季節,經常造成冬季特有的采暖期霧霾。實施以電代煤、以電代油為主要內容的電能替代,是河南省優化能源結構、控制煤炭消費總量、減少大氣污染的重要舉措。目前全省范圍內已累計實施電能替代項目5900多個,增加替代電量301億千瓦時,相當于在能源消費終端減少散燒煤、直燃油832萬噸,減排二氧化碳2275萬噸,二氧化硫等污染物21萬噸。
河南省在全國率先推出了電能替代“打包交易”工作模式,由國網河南節能服務有限公司作為第三方,通過電力交易平臺,將不符合直接交易準入條件的“散戶”用“打包”的方式組織起來,作為一個整體參與直接交易,享受相關政策優惠,此舉有效降低了“散戶”的成本,提高了他們“電代煤”改造的意愿。2017年實施以來,河南省已完成409家用戶“打包交易”協議簽訂,替代交易電量8.4億千瓦時,降低用戶用電成本4620萬元。
(4)湖南嘉禾縣坦塘工業園實現“以電代煤”全覆蓋
嘉禾縣坦塘工業園是全國唯一以鑄造業立園的省級工業園,園內企業基本以焦煤為主要燃料,采用傳統燃煤沖天爐鑄造熔煉。為保護環境、節能減排,自2015年9月起,國網湖南省電力公司負責對園區37家企業53臺燃煤沖天爐實施“煤改電”改造升級。2017年,嘉禾縣坦塘工業園正式被命名為“以電代煤”產業示范基地,成為湖南省首個“以電代煤”產業示范基地。
2017年9月底,園區實現“以電代煤”全覆蓋,新增用電容量8.08萬千伏安,預計每年可實現替代電量1.55億千瓦時。據測算,改造后園區鑄造企業生產用能成本降低130元/噸,產品利潤增加2500元/噸以上,全年企業可增收約6.68億元;預計每年節約標準煤6.2萬噸,減排二氧化碳15.45萬噸、二氧化硫4650噸、氮氧化物2325噸、碳粉塵4.22萬噸。
(5)江蘇南京西壩碼頭打造綠色港口
從2015年開始,國網南京供電公司以西壩碼頭、龍潭港岸電項目為示范,進一步在新生圩港、揚子石化碼頭等全市沿江18個主要港口碼頭全面推廣“岸電入江”,并在內河碼頭推廣一批船用供電設施,在全國率先實現沿江、沿河岸電系統全覆蓋,充分發揮港口岸電的經濟效益和環保效益。
2018年1月13日,一艘5萬噸級貨輪在南京市六合區西壩碼頭接駁岸電成功,標志著南京“岸電入江”項目取得了實質性突破。西壩碼頭也成為南京首個全電動、零排放的高度自動化碼頭。南京供電公司相關負責人介紹,船舶停靠碼頭時,為維持正常運轉和船員基本生活,輔助柴油發電機組必須持續工作,這既浪費能源,也帶來污染。在碼頭裝一個“插座”,船舶停靠時,將船上的電纜插入碼頭上的“插座”,關閉船上的主輔柴油發電機,用上清潔的電能,就是岸基供電。據測算,岸電系統每年可為西壩碼頭減排二氧化碳2430噸、二氧化硫62噸、氮氧化物70噸。
四、我國電能替代發展的潛力分析
電力規劃設計總院發布的《中國能源發展報告2017》指出,2017年,我國電能占終端能源消費的比重同比提高1個百分點,但仍有約8.3億噸原煤作為燃料直接用于終端消費,其中約73%用于工業。替代這些煤炭是我國能源清潔低碳發展的長期任務。
國家發展改革委規劃“十三五”期間,我國將實現能源終端消費環節電能替代散燒煤、燃油消費總量約1.3億噸標準煤,帶動電煤占煤炭消費比重提高約1.9%,帶動電能占終端能源消費比重提高約1.5%,促進電能占終端能源消費比重達到約27%。電力“十三五”規劃進一步明確,到“十三五”期間電能替代新增用電量約4500億千瓦時。

圖2 我國電能占終端能源消費比重
相關資料統計,僅從當前技術可行性考慮,我國電能替代潛力空間約2.2萬億千瓦時,其中“煤改電”“油改電”潛力分別為18000億千瓦時、4000億千瓦時;預計2020年電能替代規模有可能超過6000億千瓦時。
“以電代煤”技術潛力分析
一)
全面實施散煤綜合治理,是可持續發展戰略指導下改善我國生態環境、提升我國空氣質量的重要手段之一,其中北方地區“煤改電”供暖工作規模最大。國家電網公司2018年工作會議明確提出,積極推進北方地區清潔取暖五年行動計劃,做好北方冬季電能清潔供暖服務,推廣蓄熱儲能保障電采暖技術應用,落實“煤改電”停電不停暖保障措施,2018年實現電能替代1300億千瓦時。
清潔供暖的效益不僅僅體現在低碳方面,更在于能夠提高清潔能源消納力度。比如,國網甘肅公司在金昌、瓜州等光伏基地推廣電采暖244萬平方米;吉林公司利用棄風電量,推動建成全球最大的32萬千瓦取暖電鍋爐。2016~2017年的取暖季,青海、新疆、吉林、遼寧等地通過清潔取暖消納棄風棄光電量近3億千瓦時。2017年,北京平原地區、天津武清區等地率先建成“無煤區”。
此外,在國家政策推動下,“煤改電”所用電采暖設備和關鍵技術也不斷取得進步和突破,納米微晶電蓄熱、相變儲能等一批新型采暖技術脫穎而出,帶熱了電采暖行業的快速發展。僅北京地區2016年“煤改電”市場規模就超過50億元。根據國網北京電力統計,2016~2017年采暖季期間,北京市使用電采暖設備的“煤改電”用戶戶均年用電量超過6000千瓦時,新增用電量4000千瓦時。按此標準計算,華北地區“煤改電”用戶每年新增用電量為118.6億千瓦時。按照“煤改電”用戶每日21時至次日凌晨6時的電價0.3元/千瓦時計算,“十三五”期間新增用電量市場規模為178億元。
“以電代油”技術潛力分析
二)
港口船舶岸電,即由岸上電源代替船載輔助燃油發電機供電,可有效減少船舶靠岸使用輔助燃油發電機發電產生的各類污染排放,屬于典型的“以電代油”電能替代范疇。隨著國家對節能環保的重視,尤其是考慮到船舶岸電所體現出的社會效益,岸電供電技術作為一項減少港口污染排放的技術,將受到越來越多的關注。
據國家電網公司營銷部估算,“十三五”期間,全國港口岸電電能替代潛力總計約為190億千瓦時/年,其中沿海港口岸電電能替代潛力約為160億千瓦時/年;沿江、沿內河港口岸電電能替代潛力約為30億千瓦時/年。
目前對船舶岸電發展而言,利好因素主要來自于政策方面。根據交通運輸部印發的《船舶與港口污染防治專項行動實施方案(2015~2020年)》。到2020年,珠三角、長三角、環渤海(京津冀)水域船舶硫氧化物、氮氧化物、顆粒物與2015年相比分別下降65%、20%、30%;主要港口90%的港作船舶、公務船舶靠泊使用岸電,50%的集裝箱、客滾和郵輪專業化碼頭具備向船舶供應岸電的能力。對此,業界認為這足以推測出船舶岸電近期的發展。
根據交通運輸部規定的“2020年”的期限,專家預計到2020年新增高壓港口岸電系統設施到達150套左右,新增低壓港口岸電系統設施3100套左右。
東中部電能替代市場潛力分析
三)
根據東中部國網各省公司“十三五”電能替代規劃目標,結合各省公司經營區能源消費量、電能替代環保可行潛力,考慮政府大力推行環保、電價、補貼等政策的發展預期,預計“十三五”東中部電能替代電量規劃目標為4260億千瓦時,可提高電能占終端能源消費比重約1.6個百分點,其中約85%分布在城市地區。

圖3 東中部電能替代潛力
根據我國東中部能源供應與消費現狀,綜合考慮電能替代技術發展、經濟性和政策支持條件,結合相關省公司對居民采暖、工(農)業生產制造、交通、電力供應與消費、家庭電氣化5個重點領域的市場調查結論,公司經營區域東中部一線城市電能替代潛力巨大。
若只考慮技術可行,不考慮經濟性,東中部電能替代技術可行潛力約1.37萬億千瓦時,其中約70%分布在城市地區。
五、我國電能替代的發展建議
專家表示,我國電能占終端能源消費的比重每提升1個百分點,單位GDP能耗可下降4%左右,節能效果明顯。大力推廣電能替代,不僅能破解能源瓶頸,改善污染問題,更能帶動相關產業發展、拓展電力營銷市場。因此,電能替代不僅可以提高全社會電氣化水平,是現代化建設的必然,而且還可以大量減少石油、煤炭的終端使用,是針對我國能源結構和經濟發展階段、資源稟賦提出的發展戰略,具有很強的針對性和長遠意義。目前,電能替代發展形勢良好,在工業、交通、居民、商業及其他行業領域加速應用,但仍存在一些制約性的困難和問題。
(一)強化政策支持力度,加大地方統籌規劃
電能替代戰略是我國綠色、環保、可持續發展的首要選擇,對于實現節能減排有著積極的推動作用,相關政策的確立作為電能替代發展的風向標顯得尤為重要。目前,關于節能減排的環保政策“軟約束”居多,政策出臺后,執行強制力不夠,處罰取證較難,約束效果有限。建議強化政策支持力度,加強政府對傳統能源的監督和管控,確保其能夠符合節能減排標準,以確保電能生產的綠色和清潔。此外,還應加強國家層面與地方政府的溝通交流,呼吁各級政府在協同推進國家有關電能替代推進政策的同時,加大地方電能替代發展的統籌規劃,特別是與煤炭、燃氣等供暖領域相關的規劃和布局,努力提高供熱系統全壽命周期的效率和效益,避免熱源品種間的低效競爭。
(二)合理配置財政補貼,優化電能替代價格
目前,關于電能替代配套支持鼓勵性政策較多,關于資金支持、財政補貼、產業扶持等含金量較高的政策還較少。在推進《關于推進電能替代的指導意見》等已出臺政策措施落地實施的同時,政府應合理配置財政補貼政策,加大對燃煤鍋爐改造、分散電采暖等領域的補貼力度,對符合條件的電能替代項目給予獎補支持,如對電能配套設施改造實行一次性補貼等。
與傳統燃煤、用氣相比,電采暖成本相對較高,建議出臺針對電能替代的優惠電價,降低企業用電成本。同時,完善峰谷分時電價政策,通過適當擴大峰谷電價價差、合理設定低谷時段等方式,充分發揮價格信號引導電力消費、促進移峰填谷的作用。
(三)完善相關規范,統一市場標準
現階段,國內外對電能替代的實施尚無統一的標準體系,國際標準化組織(ISO)、國際電工技術委員會(IEC)、美國電氣電子工程師協會(IEEE)、美國機械工程師學會(ASME)等制定了有關港口岸電、熱泵的標準,我國在相關方面也制定了一些標準規范,但并不全面,導致電能替代市場標準不統一、操作不規范,不能對電能替代整體工作起到宏觀的指導作用。所以,構建一套完整的電能替代標準體系對加快推進電能替代工作具有重要意義,建議由國家標準委員會牽頭,組織能源、電力等行業標委會,針對既有標準和規范,制定電能替代相關設備制造、建設、檢測、運營等方面的國家標準,建立健全電能替代基礎設施標準體系,完善技術標準和準入制度,促進我國電能替代規范有序發展。
(四)加強技術攻關,鼓勵科技創新
目前,我國電能替代尚處于起步階段,核心裝備能源利用效率有待提升,成本有待降低,設備持續推廣主要受應用成本、推廣支持力度、運營模式等瓶頸制約,真正讓老百姓可承受,還需從用戶側、電網側、電源側多層面綜合創新。應明確能源科技創新戰略方向和重點,組建跨領域和跨學科的研究團隊,加強電能替代產品的研究和經濟對比,采用自主創新和引進吸收等措施,集中攻關分散式電采暖、電鍋爐、電窯爐、家庭電氣化、空氣源熱泵、電蓄冷空調、港口岸電、機場橋載設備替代APU等關鍵技術,提高電能替代的替代效率,推動電能替代裝備改造升級,引導社會力量積極參與電能替代技術、業態和運營等創新。
(五)引領示范帶動,創新商業模式
受長期以來的觀念、習慣等因素影響,相當數量的居民用戶仍依賴傳統、落后的供暖方式滿足取暖需求,特別是在我國農村和貧困地區,對電能替代清潔供暖清潔取暖方式接受度較低。應結合典型案例,因地制宜、穩步有序地推進經濟性好、節能減排效益佳的電能替代項目,形成示范項目;推介電能替代新技術、新設備,普及環保意識和電能替代知識,增強全社會對電能替代的認同感,有效引導居民改變消費習慣,主動選擇電能。
我國大多數電能替代技術如電采暖仍采用傳統的商業模式,在業務范圍、業務水平、經營模式、融資方式等方面存在較大局限,創新能力有待提升,可以在充分論證的基礎上,鼓勵企業靈活采用合同能源管理(EMC)、設備租賃、建設經營移交(BT、BOT、PPP)、工程總包(EPC)等模式開展商業運營。
